主要内容

0G Compute Network 介绍

0G Compute 是一个去中心化的框架
——提供 AI 计算能力。

它是deAlOS 的一个重要组成部分。

0G Compute 是一个去中心化的市场,GPU 拥有者可以将计算能力出售给需要它的开发者,可以将其想象成 AI计算领域的 Uber。

0G deAl Service Marketplace

  • 处理支付和验证账号Inference 服务注册以及验证Fine-tuning 服务注册以及验证
  • Provoder:运行计算服务的GPU拥有者
  • Customer:服务的使用者,通过SDK使用 provider 服务 或者集成到自己的应用中

image.png

0G Compute Network 架构以及可信执行环境

首先介绍TEE

TEE在之前我有相关的学习笔记

在本课程中,主要是讲解三个属性:

数据机密性:未授权实体无法查看TEE内正在使用的数据
数据完整性:未授权实体无法添加、删除或更改TEE内正在使用的数据。
代码完整性:未授权实体无法添加、删除或更改在TEE中执行的代码。

如何构建一个信任链

流程图展现

image.png

图解:

基于Intel TDX(Trust Domain Extensions)技术的可信执行环境(TEE)架构及其远程认证(Remote Attestation, RA)流程。


分层结构解读(共四层,对应四个 RTMR)

Layer 0 (RTMR0): 硬件层

  • 内容:CPU 微码、TDX模块、模块平台安全配置。
  • 度量方式:由 TDX 硬件自动度量。
  • 说明:这一层代表最底层的硬件信任根,确保 CPU 和硬件模块的配置是可信任的

Layer 1 (RTMR1): VMM 层

  • 内容:Hypervisor 代码、TDX 宿主环境。
  • 度量方式:由 TDX 在 VMM(虚拟机监视器)中自动度量。
  • 说明:确保 Hypervisor 和 TDX 运行环境未被篡改。

Layer 2 (RTMR2): Guest OS 层

  • 内容:内核镜像,inltrd ,0g-TAPP
  • 度量方式:由 TDX 在 Guest 启动时自动度量。
  • 说明:确保 Guest 操作系统的启动过程可信。

Layer 3 (RTMR3): 应用层

  • 内容:Docker Compose 文件、应用部署文件。
  • 度量方式:通过0G-tapp主动度量
  • 说明:确保应用程序及其部署配置的完整性。

Remote Attestation (RA) 流程

图中右侧展示了远程认证的过程:

  1. 生成 Quote

    • Quote 是由 Intel 签名的认证报告,包含所有层的度量值(RTMR0~RTMR3)。
    • Signer(签名者)在 TEE 内部生成,且私钥不可更改、不可导出,确保其唯一性和可信性。
  2. 生成验证报告

  3. Quote 验证(由 Intel 或验证服务完成)

    • 验证 Quote 的签名是否来自 Intel。
    • 验证通过说明:
      • Signer 在 TEE 内部生成,私钥不可更改;
      • TEE 的内存和状态是可信的。
  4. 应用输出内容验证

    • 获取待验证的内容及其签名;
    • 使用 Signer 的公钥验证签名;
    • 确认内容确实来自该 TEE 环境,且未被篡改。

总结

这幅图描述了一个从硬件到应用的完整信任链

  • 通过硬件级度量(RTMR0~RTMR3)逐层建立信任;
  • 通过 Intel 签发的 Quote 实现远程认证;
  • 最终确保应用输出内容的可信性。

将验证报告转化为signer公钥直接验证

其中:

Signer:
在 TEE 内生成的密钥对

-公钥:通过 Tapp 暴露给外界

-私钥:仅在 TEE 内可用

硬件信息验证:RTMRO
程序验证(模型):RTMR3
消息返回的验证:signer 公钥对消息签名的验证

TDX 是 Intel 的一种硬件级安全技术,用于保护虚拟机(VM)的内存和状态不受其他软件(包括 VMM)的影响。

0G Compute Network核心模块|Inference

image.png

步骤

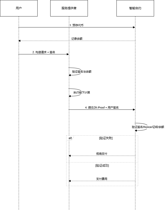
该流程完美融合了链下高性能计算与链上可信结算,确保只有在服务被正确提供后,支付才会被执行。

第一步:用户预存款

  • 用户 在区块链上的 智能合约 中预先存入一定数量的代币,作为后续支付服务费用的资金。
  • 智能合约 会记录下该用户的地址和对应的余额。

第二步:用户签署并发送请求

  • 用户 构造一次服务请求(Request),其中包含元数据(Metadata),如:
    • 用户地址(User Address)
    • 单次序列号(Nonce,防重放)
    • 服务类型(Service Type)
    • 请求参数(Parameters)
  • 用户 使用自己的私钥对上述元数据进行签名,生成一个数字签名(Signature)
  • 用户元数据和签名一同发送给链下的服务提供者(Provider)

第三步:提供者验证并执行计算

  • 服务提供者 收到请求后:
    1. 验证签名:使用用户公钥验证签名是否有效,确保请求确实来自该用户且未被篡改。
    2. 检查链上余额(可选):查询智能合约,确认该用户的预存款余额足够支付本次服务。
  • 验证通过后,服务提供者 在链下执行计算任务(如AI模型推理),并为用户生成结果。

第四步:提供者提交证明进行结算

  • 服务提供者 将包含用户签名请求执行轨迹(或结果承诺)的零知识证明(ZK-Proof) 提交到区块链上的智能合约
  • 此举的目的是向合约证明:“我已经为这个用户的这个请求完成了正确的计算工作”。

第五步:智能合约验证并支付

  • 智能合约 自动验证提交的证明:
    1. 验证签名:确认签名有效,且来自一个已存款的用户。
    2. 检查Nonce:确保该请求是首次提交,防止重复支付。
    3. 验证ZK证明(如果适用):验证计算工作的正确性。
    4. 检查余额:确认用户账户余额足够支付本次服务。
  • 所有验证通过后,智能合约自动执行支付逻辑,将本次服务的费用从用户的预存款中划转给服务提供者。

流程总结图

1
用户预存款 → 用户签署请求 → 提供者计算(响应) → 提交证明(签名)至合约 → 合约验证并支付

这个流程的核心优势在于:

  • 对用户而言:先服务,后付款。只有在提供者正确完成工作并通过链上验证后,钱才会被转走。
  • 对提供者而言:无需担心用户赖账,支付由无法篡改的智能合约自动执行。
  • 对网络而言:将复杂的计算放在链下,仅将关键的结算和验证放在链上,实现了高效与可信的平衡。

用时序图展现

image.png

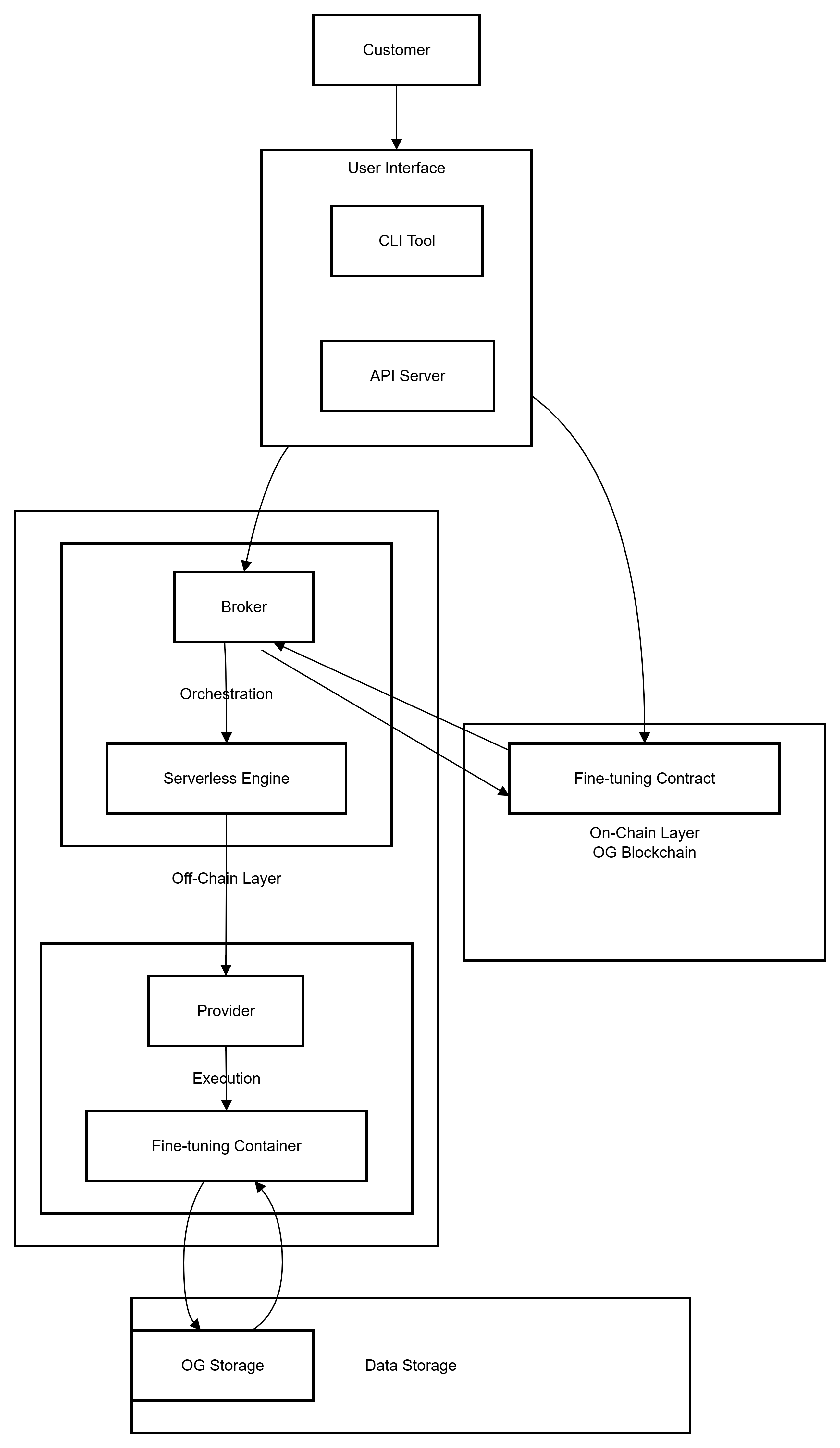
0G Compute Network 核心模块|fine-tuning

  • 数据(模型,数据集)的交换:0G Storage

  • 执行环境的可验证性:部署在 TEE 中的broker + fine-tuning container

  • 交易的原子性:交付物的通过 TEE内sealing key 加密。sealing key 和 fund 的交换由合约控制

    image.png

  • 整体架构解读

    整个系统可以分为两大层面

    1. 链上(On-Chain):基于 OG Blockchain,负责信任、结算和仲裁。
    2. 链下(Off-Chain):由 Serverless Engine 和各类 Containers 组成,负责高性能计算和实际的服务提供。

    其核心工作流是:用户通过工具发起请求,由链下系统执行计算,最终通过链上系统达成可信的结算。


    核心组件功能详解

    1. 用户角色 (User Roles)

    • Customer(客户):需要使用AI微调服务的用户或开发者。他们支付费用以获得服务。
    • Provider(提供者):提供计算资源(如GPU)来运行微调容器的节点或组织。他们通过服务赚取收益。
    • Broker(经纪人/协调者):这是一个关键的中介组件。它负责接收任务,并在网络中寻找合适的Provider来执行任务,充当“任务调度者”的角色。它确保了系统的去中心化和效率。

    2. 链下计算层 (Off-Chain Compute Layer)

    这是实际工作进行的地方,是一个无服务器引擎,按需运行容器化任务。

    • Serverless Engine(无服务器引擎):整个链下计算集群的管理和调度核心。它自动处理资源的分配、扩展和容器的生命周期管理,用户无需关心背后的服务器。
    • Containers(容器)
      • Fine-tuning Container(微调容器):这是执行具体AI模型(如LLaMA, Stable Diffusion等)微调任务的 Docker 容器。它接收客户数据和工作参数,输出微调后的模型或检查点。
      • 其他Containers:系统可能还支持推理容器、数据预处理容器等,构成一个完整的AI服务生态。

    3. 接口与工具层 (Interface & Tooling Layer)

    这是用户与系统交互的入口。

    • CLI Tool(命令行工具):为开发者提供的命令行界面,用于提交微调任务、管理任务状态和下载结果。
    • API Server(API服务器):提供一套标准的RESTful或GraphQL API,允许用户将自己的应用程序直接集成到0G的微调服务中,实现自动化工作流。

    4. 链上核心层 (On-Chain Core Layer)

    区块链负责建立信任和实现价值交换。

    • OG Blockchain(0G区块链):整个生态的信任基石。它可能是一条应用链或一条共享安全链。
    • Fine-tuning Contract(微调智能合约):部署在OG链上的核心合约。它负责:
      • 服务注册:Provider注册其服务信息和价格。
      • 任务管理:记录任务请求和分配结果。
      • 支付与结算:持有用户的预存款,并在Broker验证任务完成后,自动将费用从Customer支付给Provider。
      • 争议仲裁:验证提交的证明(如执行证明),处理可能出现的纠纷。

    5. 数据存储层 (Data Storage Layer)

    • OG Storage(0G存储):这是一个去中心化的存储层,类似于Arweave或IPFS,但深度集成于0G生态。它用于持久化存储:
      • 微调数据集
      • 微调后的模型权重/检查点
      • 任务执行日志和证明

    工作流程(举例)

    1. 任务提交Customer 使用 CLI Tool 或通过 API Server 提交一个微调任务,指定模型、数据和参数。该操作会调用 Fine-tuning Contract 并存入资金。
    2. 任务调度Broker 监听到链上新任务,通过 Serverless Engine 将其调度到一个可用的 Provider 节点上。
    3. 执行计算:该节点的 Serverless Engine 启动一个 Fine-tuning Container,加载数据和基础模型,开始计算。原始数据和结果模型可能存储在 OG Storage 中。
    4. 验证与结算:任务完成后,Provider(或Broker)会向 Fine-tuning Contract 提交任务完成的证明(如ZK证明或乐观挑战机制下的断言)。
    5. 支付触发:合约验证证明有效后,自动执行结算逻辑,将 Customer 预存的费用支付给 ProviderBroker
    6. 结果获取Customer 收到通知,从 OG Storage 下载微调好的模型。

流程图

image.png

0G Compute SDk 的集成方式

如何成为 network 的 provider

前提条件:
支持 TDX的英特尔 CPU

兼容的 NVIDIA GPU(支持 TEE 的 H100/H200)

用于支付 gas 费用的 0G 代币钱包

公共可访问的服务器
步骤:
构建 TDX Guest 镜像

准备 docker compose文件和配置文件

运行 TDX Guest 镜像

如何使用SDK

  • TS SDK
  • CLI
  • Web dashboard

Quick start

1
2
3
4
5
pnpm install @Oglabs/0g-serving-broker -g

export ZG_PRIVATE_KEY=<YOUR_PRIVATE KEY>

0g-compute-cli start-web --auto-build

这里更多建议直接去官网看

主要命令

一些补充

config文件: 官网下载example后修改使用

dataset: file上传完后的”root“

datasize是计算出来的

1. 获取任务命令

命令:

1
6g-compute-cti get-task --provider @xf07240Efa67755B5311bc75784a061eDB47165Dd

解释:

  • 6g-compute-cti: 这是 0G Compute 网络的命令行工具(CLI)名称。
  • get-task: 这是 CLI 的一个子命令,功能是查询并获取一个分配给当前提供者的计算任务
  • --provider: 这是一个标志,用于指定执行此操作的提供者身份。
  • @xf07240Efa67755B5311bc75784a061eDB47165Dd: 这是提供者的以太坊风格地址,是其身份的唯一标识符。它用于在区块链上识别谁在请求任务。

目的:
Provider 节点使用此命令向网络(或 Broker/智能合约)查询:“有没有分配给我的新任务?”。系统会返回任务的详细信息,如需要计算的数据、模型ID等。

2. 对执行情况的追踪

命令:

1
0g-compute-cli get log -provider 0xf07240Efa67755B5311bc75784a061eDB47165Dd

3. 确认模型命令

命令:

1
0g-compute-cti acknowledge-model --provider @xf07240Efa67755B5311bc75784a061eDB47165Dd --data-path /tmp/output -dis

解释:

  • acknowledge-model: 这是另一个子命令,功能是确认模型任务已完成或就绪。可以理解为“提交任务完成证明”或“确认任务已接收并处理”。
  • --provider: 同样用于指定提供者身份。
  • --data-path: 这是一个非常重要的标志,用于指定已完成计算的任务结果在本地存储的路径。例如,微调好的新模型权重文件所在的目录路径。这个路径下的内容很可能随后会被上传到 OG Storage 以供验证和交付。
  • 这步之后会得到一个压缩包

4. 解压(解密)

命令:

1
0g-compute-cti decrypt-model --provider @xf07240Efa67755B5311bc75784a061eDB47165Dd --data-path /tmp/output -dis  --output /tmp/output2.zip

注意这里的output2是自己给压缩文件存放文件夹起的名

目的:
在 Provider 完成计算任务(如模型微调)后,使用此命令向网络声明:“你交给我的任务已经完成了,结果文件在这里(--data-path)”。这是触发后续链上验证和结算流程的关键一步。