平台维护
从以太坊,Fabric,BCOS讲述
以太坊平台维护
以太坊简述
1.账户体系
两种账户:
外部账户:由密钥控制
合约账户: 由智能合约代码控制
关于两种账户之间的区别:

2. 货币机制和吞吐量
- ETH在以太坊网络中主要是作为燃料货币使用,用于支付部署智能合约、调用智能合约时所消耗的燃料(gas)
- 执行命令时,用户预支付费用:付款金额(单位wei) = gas数量 * gasPrice
- gasLimit:规定最大的 gas 消耗数量

如果 gas > gasLimit,消耗的gas不会退回发起的账号(尽可能设置一个较大的gasLimit,当实际消耗的gas小于gasLimit时,多余的gas会退还给发起者)。
交易吞吐量:区块链中每秒能够处理通过的交易数量(
交易吞吐量 = 交易数量 / 每秒 = (gasLimit / gas)/ 出块速度)· 以太坊平均出块速度:15秒
· 以太坊主网 gasLimit(以太坊的区块容量):6771518
· 发送支付交易 gas 数量:21000
(最小的 gas 消耗)
· 以太坊上交易吞吐量为每秒21笔
影响吞吐量的因素:
• 区块大小
• 出块速度
以太坊维护
以太坊基本命令

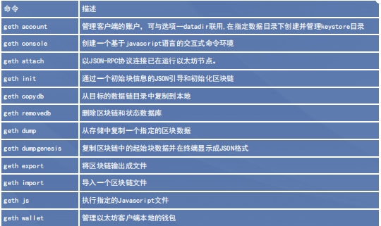
geth命令


bootnode 命令

bootnode可以用于启动引导节点关联以太坊网络中的geth节点;
一般可以使用bootnode -genkey命令生成节点密钥,再通过bootnode -nodekye命令显示enode信息作为其他节点连接时设置的参数
puppeth 命令工具 ——以太坊私有网络的管理工具
以太坊控制台命令

以太坊接口交互

Hyperledger Fabric 平台维护
- 加入新通道
- 在通道中部署chaincode
- 在通道中加入新的组织
- 更改通道中配置内容改变通道性能
Hyperledger Fabric 联盟链工具
命令 peer
peer 命令用于操作 Fabric 网络中除了 orderer 节点以外的 peer 节点,包含 peer channel、peer lifecycle chaincode、peer node 等子命令。
在 peer 命令执行时会读取对应的 core.yaml 配置文件,通过配置FABRIC_CFG_PATH环境变量定义。
连接任意peer节点时需要配置环境变量获取管理员权限执行操作
peer node

peer channel


peer lifecycle chaincode


Hyperledger Fabric 联盟链维护

FISCO BCOS 平台维护
build_chain.sh 脚本
•开发部署工具:
build_chain.sh 脚本:帮助用户快速搭建 FISCO BCOS 联盟链
•运维部署工具
FISCO BCOS generator :为企业用户提供部署、管理和监控多机构多群组联盟链的便捷工具
更多功能介绍参考:https://fisco-bcosdocumentation.readthedocs.io/zh_CN/latest/docs/manual/build__chain.html


FISCO BCOS generator
FISCO BCOS generator 为企业用户提供了部署、管理和监控多机构多群组联盟链的便捷工具
基本功能

WeBASE 平台
WeBASE(WeBank Blockchain Application Software Extension) 是在区块链应用和底层节点之间搭建的中间件平台,提供节点前置、私钥托管和签名、节点管理和 WeBASE Web 端等服务。

总结







